Tribunal Departamental de Ética

El Tribunal Departamental de Ética (TDE) del Consejo Departamental de Cajamarca del Colegio de Ingenieros del Perú es el órgano competente de recibir las denuncias contra los miembros de la Orden adscritos a su respectivo Consejo Departamental, por las faltas a la ética profesional, contra la institución, el Estatuto, los reglamentos, las resoluciones y otras normativas de obligatorio cumplimiento, emitidas por el CIP.

El TDE del Colegio de Ingenieros del Consejo Departamental de Cajamarca es un órgano autónomo convocado por el Decano del Consejo Departamental de Cajamarca, conformado por 5 miembros presidido por el colegiado con registro de colegiatura más antiguo y sus funciones son las que establece el Estatuto o Reglamento respectivo, dándole potestad al mismo tribunal de definir sus propias funciones en caso no se cuente.

Mediante Resolución N° 02-2025-2027-CDC-CIP/D el Consejo Departamental de Cajamarca, se conformó el actual tribunal vigente en el período 2025 – 2027, teniendo como presidente al colegiado Ing. Carlos Segundo Tirado Soto.

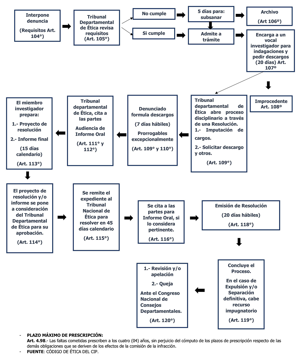
El TDE, formulará un informe sustentado y documentado de todo lo actuado, en un plazo máximo de 45 días, o, de ser el caso, emitirá una Resolución de Amonestación escrita, correspondiente a las sanciones a que se refiere el literal a) del Art. 21° del Código de Ética del CIP.

En los procedimientos disciplinarios correspondientes a las sanciones establecidas en los literales b), c) y d) del mismo artículo, el Tribunal Departamental de Ética remitirá lo actuado, incluyendo el informe sustentado y documentado, al Tribunal Nacional de Ética, para su resolución.

Ver resolución en el siguiente link:

CODIGO DE ÉTICA:

Código de Ética del Colegio de Ingenieros del Perú

FLUJOGRAMA DEL TRÁMTE DEL PROCESO DISCIPLINARIO ANTE EL TDE-CDC-CIP